全国咨询热线
4000355681
联系人:王经理
手机号码:18636589096
电话号码:4000355681
公司地址:山西省长治市潞城区泽康路G207-山西嬴信科技有限公司
关于发布《辽宁省房屋建筑外墙外保温工程推广应用技术和限制禁止使用技术目录(批)》(征求意见稿)通知
各市住建局,沈抚改革示范区建设局;各有关单位:
为实现我省建筑领域“双碳”目标和提升房屋建筑外墙外保温工程质量,依据《民用建筑节能条例》、《辽宁省绿色建筑条例》,按照、行业及地方相关标准要求,结合我省工程实际,现将《辽宁省房屋建筑外墙外保温工程推广应用技术和限制禁止使用技术目录(批)》(征求意见稿)予以发布。
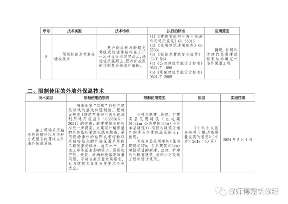
请各市在新建、扩建和改建的民用建筑项目中,尤其政府投资项目、星级绿色建筑项目优先选用推广应用技术目录中的外墙外保温技术;2024年5月1日起禁止在新建、改建、扩建高层民用建筑(住宅建筑>27m;公共建筑>24m(不含单层建筑))项目中使用限制类外墙外保温技术;严禁在外墙外保温系统中使用禁止类技术产品。
辽宁省住房和城乡建设厅
2023年7月13日







版权所有 山西嬴信科技有限公司
晋ICP备19003300号