全国咨询热线
4000355681
联系人:王经理
手机号码:18636589096
电话号码:4000355681
公司地址:山西省长治市潞城区泽康路G207-山西嬴信科技有限公司
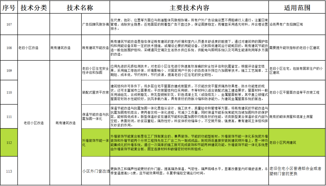
“十四五”时期是我国开启全面建设社会主义现代化新征程的个五年(2021年-2025年)。2022年1月28日,江苏省住房和城乡建设厅发布《江苏省建设领域“十四五”重点推广应用新技术》公告,保温装饰板外墙外保温系统作为节约资源技术类别列入《江苏省建设领域“十四五”重点推广应用技术》,同时,在技术类别“老旧小区改造”中提出“外墙装饰节能一体化”技术适用于老旧小区民用建筑。
省住房和城乡建设厅关于发布江苏省建设领域“十四五”重点推广应用新技术的公告 〔2022〕第3号 为促进全省建设领域技术进步,提高工程建设质量,推进住房和城乡建设事业高质量发展,根据《建设领域推广应用新技术管理规定》(建设部令第109号)的要求,我厅编制了《江苏省建设领域“十四五”重点推广应用新技术》,现予公告。 江苏省住房和城乡建设厅 2022年1月28日 江苏省建设领域“十四五”重点推广应用新技术发布 为促进全省建设领域技术进步,提高工程建设质量,推进住房和城乡建设事业高质量发展,根据《建设领域推广应用新技术管理规定》(建设部令第109号)的要求,2022年1月28日,江苏省住房和城乡建设厅发布《江苏省建设领域“十四五”重点推广应用新技术》,涵盖绿色建筑技术、装配式建筑技术、城市更新及老旧小区改造技术、生态城市及海绵城市建设技术、垃圾分类及资源化利用技术、乡村绿色建设技术、绿色施工技术、城镇供水安全技术、智慧城市技术9个方面。 来源:江苏省住房和城乡建设厅


版权所有 山西嬴信科技有限公司
晋ICP备19003300号