全国咨询热线
4000355681
联系人:王经理
手机号码:18636589096
电话号码:4000355681
公司地址:山西省长治市潞城区泽康路G207-山西嬴信科技有限公司
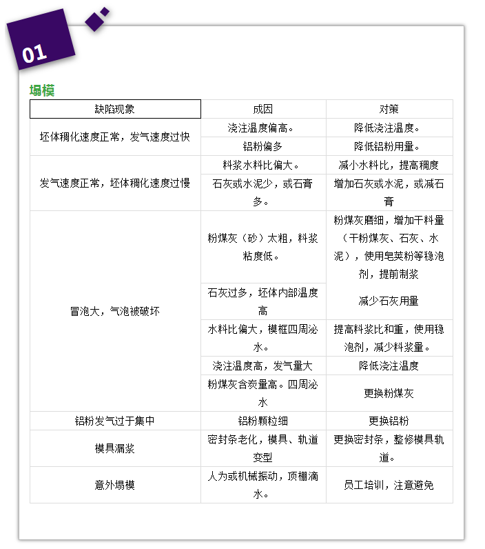
加气混凝土是艺术,用感觉来体会,用经验来指导。
由于加气混凝土生产企业采用的原材料差异较大,工艺技术多种多样,没有一个定式能够一概而论,生产过程中的质量掌控变得尤为重要,下面总结加气混凝土生产过程中常见的缺陷成因和解决对策以供参考,不足之处,欢迎大家指正,欠缺之处欢迎评论区留言,小编会进一步完善。
























版权所有 山西嬴信科技有限公司
晋ICP备19003300号