全国服务电话:
18636589096 4000355681
首页
关于我们
荣誉资质
厂容厂貌
设备生产线
生产线搅拌系统
生产线模箱系统
切割系统
案例展示
客户到访
产品展示
轻质混凝土砌块
自保温砌块
相关视频
新闻中心
公司动态
行业动态
在线留言
联系我们
您当前所在位置:
首页
/
新闻中心
公司动态
行业动态
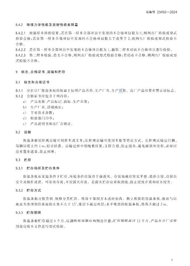
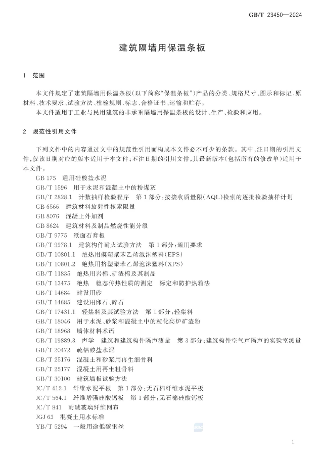
【最新标准】建筑隔墙用保温条板GB/T 23450-2024,2025年5月1日实施。
作者:山西嬴信科技有限公司
发布日期:2024-12-23
浏览次数: 780
成都:加强外墙自保温、内保温及外墙保温装饰一体化材料应用
关于进一步扩大政府采购支持绿色建材 促进建筑品质提升政策实施范围的通知
版权所有 山西嬴信科技有限公司
晋ICP备19003300号
4000355681
18636589096
手机站二维码
TOP