全国咨询热线
4000355681
联系人:王经理
手机号码:18636589096
电话号码:4000355681
公司地址:山西省长治市潞城区泽康路G207-山西嬴信科技有限公司

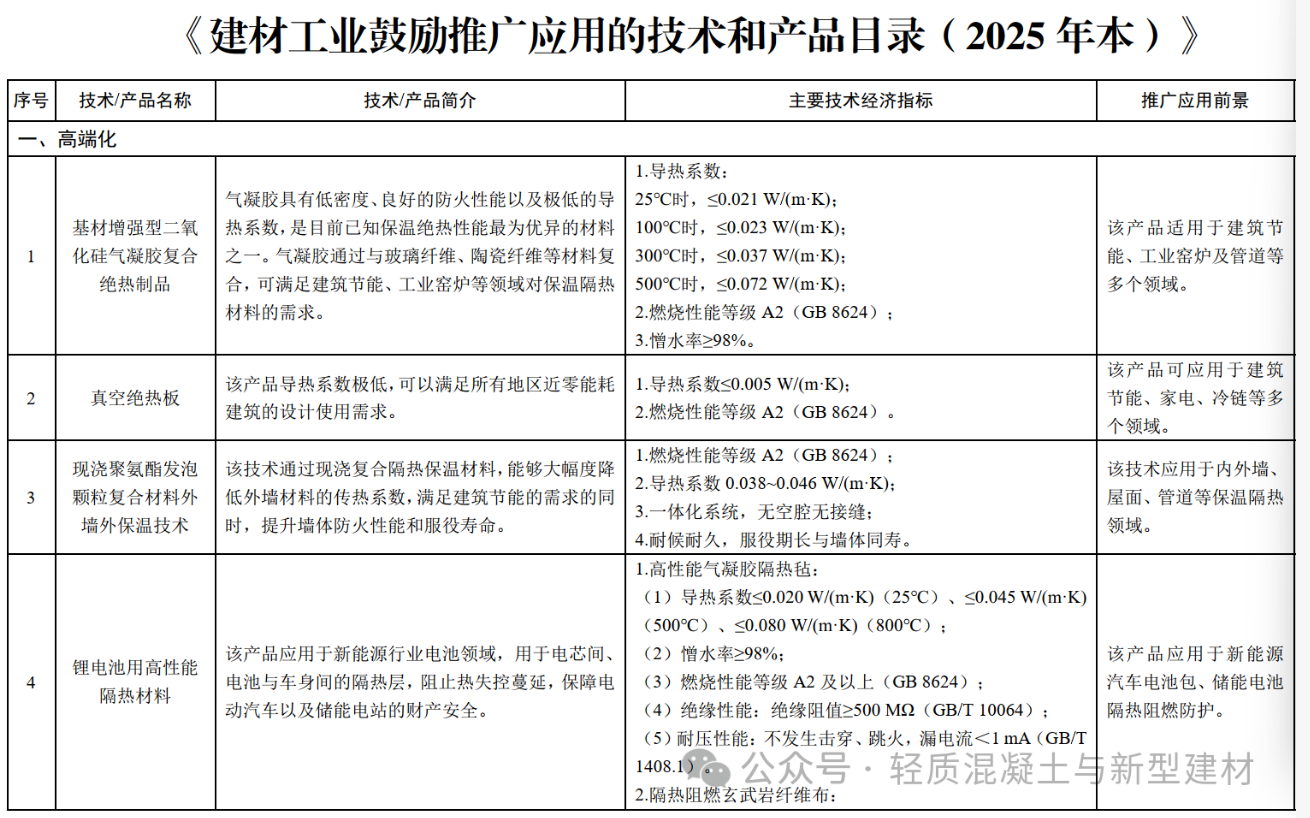
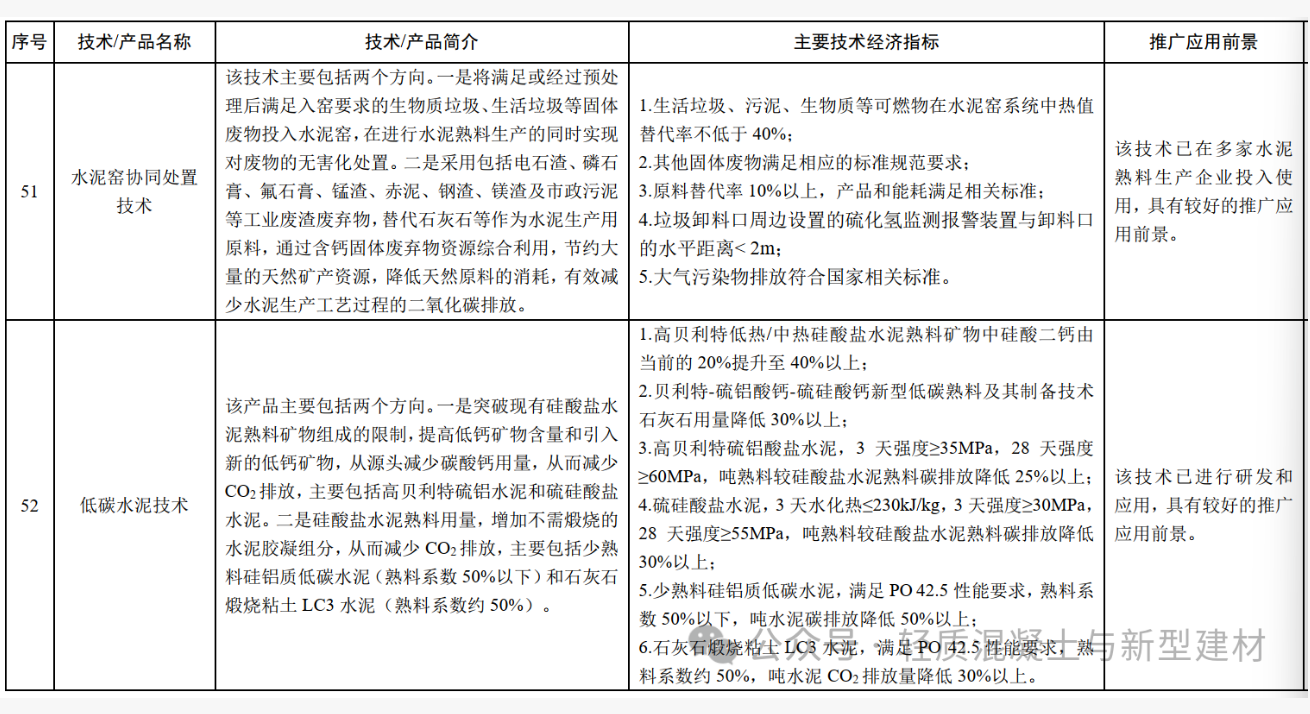
为促进建材工业新技术、新产品推广应用,引导各方面要素流向建材领域新兴产业和传统产业技术改造,加快建材行业高端化、智能化、绿色化转型升级,我部组织编制了《建材工业鼓励推广应用的技术和产品目录(2025年本)》,现予以公告。
附件:建材工业鼓励推广应用的技术和产品目录(2025 年本)
工业和信息化部
2025年10月9日








版权所有 山西嬴信科技有限公司
晋ICP备19003300号